一、 超聲波換能器的原理和分類
1、 超聲換能器的定義:把別種能源的信號或者能量轉換成要求的超聲信號或者能量的器件我們叫他超聲波換能器。超聲換能器有很多種類。電聲型換能器包括壓電換能器,磁致伸縮換能器,電動式換能器和電磁式換能器,電容式換能器等。流體動力型超聲換能器包括氣流激勵的振槍哨、漩渦哨、旋笛、圓板哨及液體噴注激勵的簧片哨等。
2、超聲波測距換能器:超聲波測距換能器是在空氣中能夠檢測距離的超聲波換能器。那么必須滿足以下幾個條件:
第一:換能器在空氣中發射和接收聲波的效率高。
第二:有一定的方向性。
第三,沖擊響應時間小,也就是換能器的Q 值低,盲區小。超聲波測距換能器也有人叫它超聲波傳感器,超聲波探頭。它大致有幾種:
(1) 壓電陶瓷片或者朗之萬式換能器+匹配層的結構
(2) 彎曲震動式的(倒車雷達式結構的,蜂鳴片結構的)
(3) 縱彎震動結構,是用縱向振動換能器+彎曲振動圓盤(效率高,工藝復雜)
(4) 靜電換能器。
二、 超聲波換能器的方向性
超聲波測距的換能器,簡單的都可以看成一個圓形活塞陣。
圓形活塞換能器的主瓣-3dB 的開角簡易計算公式為:
Θ-3dB = 60°*(λ/D)
準確半功率角的計算公式為:
Θ-3dB = 2*arcsin(0.26*λ/a)
銳度角:主波束兩側出現第一個極小值之間的夾角。
Θ = 2*arcsin(0.61*λ/a)
a = 輻射面半徑
C 為聲速 C = 331.4+0.6*T
T 為環境溫度
f 為頻率;
λ為波長 λ = C/f
D 為輻射面直徑
三、 超聲波換能器的發射響應和接收響應
1、發送響應
發送電壓響應:聲場中無干涉效應的狀態下,指定一點處的聲波的聲壓與加在換能器兩端的電壓的比值為發送電壓響應。
發送電流響應:聲場中無干涉效應的狀態下,指定一點處的聲波的聲壓與流過換能器的電流的比值為發送電流響應。
發送功率響應:聲場中無干涉效應的狀態下,指定一點處的聲波的聲壓與加在換能器上功率的比值為發送功率響應。
2、接收電壓靈敏度
接收換能器的輸出端的開路電壓,與聲場中引入換能器前存在于換能器聲中心位置處的自由場聲壓的比值。
3、相對脈沖-回波靈敏度
用電壓恒定,頻率可變的信號激勵換能器,在標準測試距離 z 上標準平面的回波界面上發射超聲波脈沖。有該換能器輸出的第一次回波電壓與頻率 f 之間的響應特性,稱為脈沖-回波頻率響應特性。其中 fp 為最大脈沖-回波響應頻率;脈沖-回波響應為最大值的一半(-6dB)的兩個頻率 f1 和 f2 的算術平均值(f1+f2)/2 ,稱為脈沖-回波中心頻率 fc。 在中心頻率處 fc,第一次回波電壓幅度 Ue 與測量時換能器的激勵電壓 UT 的比值的分貝數 S,稱為相對脈沖-回波靈敏度。 S = 20*lg(Ue/UT) 在實際工作中,相對脈沖-回波靈敏度是比較容易搭建的測試平臺。只需要一個頻率可調的發射板,一個固定距離的反射面,一個示波器就可以搭建。
四、 超聲波換能器的發射驅動
超聲波換能器的發射驅動相對簡單,換能器的驅動電壓只要不高于換能器的額定電壓都可以。換能器的額定電壓可以用 1mm厚度的陶瓷片 200Vpp 來計算。當然考慮材料的機械疲勞。我們一般不建議用太高的電壓驅動。對換能器來說,在額定電壓范圍內,電壓越高,輸出的聲壓越強。能測的距離也就越遠。實際使用過程中,并不是信號越強越好。因為信號強了,旁瓣的信號也強,旁邊的障礙物的反射信號也強,很容易干擾到信號設備。下面是筆者畫的測距系統框圖和筆者常用的發射電路。
1、超聲波測距產品系統框圖。

2、單邊推動的發射電路:
3、推挽驅動的發射電路。

在超聲波發射的時候,經常有人會問匹配的問題。匹配一般來說就是兩個:一是變壓器和換能器的匹配。二是加電感和換能器的電容進行匹配。
換能器的阻抗一般都比較大,一般在幾百歐姆到幾 K 歐姆。所以變壓器的輸出是比較容易匹配的。而且測距換能器是脈沖驅動,所以一般對變壓器的要求不高。變壓器的匝數,初級看輸入電壓,一般 1V 的電壓對應 0.8 匝的。匝數比用 10~15 倍就可以。
換能器是容性負載,如果不加電感做匹配,會有一些介電損耗。不過因為測距換能器一般帶寬比較寬,筆者不建議用電感做匹配,這樣你的電路可以直接使用不同頻率的換能器。如果是單一頻率的產品,并且換能器的 Q 值比較高的。還是可以加一個,電感量的經驗公式:
1.5*fo *2*3.14*sqrt(L*C)= 1
fo :工作頻率
sqrt:開根號
L: 串聯匹配的電感
C:換能器的自由電容(可以直接用萬用表測得)
五、 超聲波信號的接收
超聲波測距的接收放大地電路,就是一個小信號放大電路。接收到的信號比較小,而且如果測量范圍大的產品,信號的動態范圍很大。從 uV~幾百 mV 的信號。一般要求放大倍數比較大,如果距離遠,放大電路最好做 AGC 或者 TGC 處理。一般有三種處理方式。
筆者常用超聲波的接收放大電路。

1、超聲波測距典型的信號處理方式一。
這種信號處理方式,變成測量兩個上升沿的時間差。在軟件上處理比較簡單,但是對硬件的穩定性要求很高,對換能器一致性要求也高。任何電噪聲都有可能引起誤測。對環境的要
求也高。旁邊的障礙物的反射信號也很容易變成噪聲。不能做什么算法,產品對環境的適應性比較差。
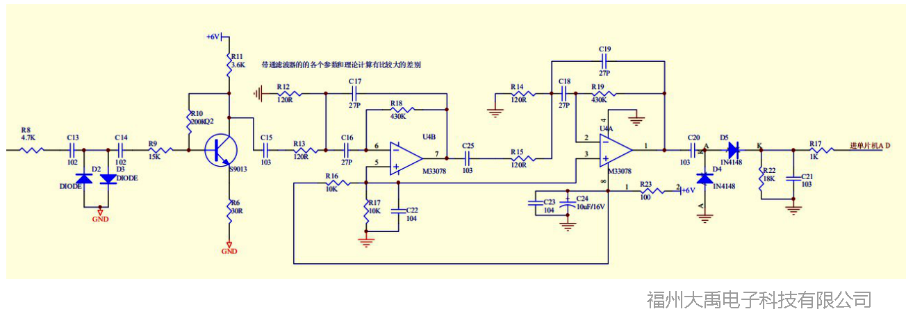
2、超聲波測距經典信號處理方式二
這種信號處理方式,變成信號的包絡,一般用 AD 采樣判斷閾值的方式來進行處理。在軟件上處理比較復雜,并且可以做很多算法,不同的算法處理,對產品的適應性差別很大。但是對硬件的穩定性要求會低一些。并且環境適應性也強。
3、超聲波測距經典信號處理方式三
這種信號處理方式,就是原始信號的放大,可以用 AD 采樣,并且用相關的方法來處理。在軟件上處理比較復雜,并且可以做很多算法,不同的算法處理,對產品的適應性差別很大。但是對硬件的穩定性最低。并且環境適應性也強。
六、 超聲波測距的誤差分析
不管在液體還是氣體中影響超聲波測距精度的都有以下幾個因素。
一、氣介狀態下影響超聲波測距精度的因素:
1、介質是否均勻穩定。穩定的傳播介質,聲波的傳播速度是穩定的。氣體介質變化或者介質的濃度產生變化,都會引起聲波傳播速度的變化。而且這種變化很難補償。比如在密閉的罐子里面有揮發性的液體。
2、環境的溫度。聲波在氣體中傳播,溫度變化 1 度。聲速變化 0.6m/S,聲速變化率約為 0.17%。因此只要溫度測量誤差大或者有溫度梯度的環境,測量誤差也會比較大。
3、壓力。不同壓力的環境聲速是會變化的,一般來說壓力越大,聲速越大,壓力越小,聲速越小。壓力的變化還會導致聲波輻射強度變化,聲波傳播衰減變化。這些都有可能引起測量誤差。
二、液體狀態下影響超聲波測距精度的因素:
1、介質:介質是否均勻穩定。穩定的傳播介質,聲波的傳播速度是穩定的。氣體介質變化或者介質的濃度產生變化,都會引起聲波傳播速度的變化。而且這種變化很難補償。比如在比較濃的泥漿里面,從上往下,因為泥漿的沉淀,不同層的密度是有明顯差別的,那么聲波傳播速度也會有明顯的變化。在海上,不同海域的鹽度變化,對聲速的影響也很明顯。
2、環境的溫度。聲波在氣體中傳播,溫度變化 1 度。聲速變化 1m/S,聲速變化率約為 0.06%。因此只要溫度測量誤差大或者有溫度梯度的環境,測量誤差也會比較大。在水里,因為陽光和水流的作用,很容易形成不同的溫越層。因此在比較深的自然水域里面,超聲波的測量誤差一般在 1%~2%。
3、壓力。不同壓力的環境聲速是會變化的,一般來說壓力越大,聲速越大,壓力越小,聲速越小。壓力的變化還會導致聲波輻射強度變化,聲波傳播衰減變化。這些都有可能引起測量誤差。不過相對空氣來說,液體里面的壓力影響會比空氣中小。
七:總結
超聲波測距并不是很復雜的技術,但是要做好也并不容易,從分析使用環境開始到選擇合適的超聲波換能器,選擇合適的發射接收電路和軟件處理方法,適當的使用環境因素補償,這樣才能真正的把一個產品做好。